在碳達峰、碳中和目標指引下,新能源汽車已經成為我國汽車產業轉型升級的主要方向。
2020年10月,國務院辦公廳印發《新能源汽車產業發展規劃(2021-2035年)》,《規劃》提出“到2025年,新能源汽車新車銷售量達到汽車新車銷售總量20%左右”的產業發展目標,為新能源汽車產業發展進一步指明了方向。
根據《節能與新能源汽車技術路線2.0》中針對新能源汽車未來發展規劃預測,至2025年我國新能源汽車銷量占汽車總銷量的15-25%,其中純電動汽車銷量將占90%以上。
根據今年以來以及最新出爐的新能源汽車產銷數據,中國新能源汽車7-8月份滲透率相比1-6月再次出現翻倍增長。按照目前的發展趨勢,樂觀預測中國新能源汽車銷售規劃將在2022年提前完成2025年銷售規模與滲透率目標,保守估計在2023年完成2025年銷售規模與滲透率。
01
前8月整體市場狀況
數據顯示,今年前7月,我國新能源汽車銷量就已經超過了2020年全年水平;今年8月,我國新能源汽車再創紀錄,單月產銷首次突破30萬輛。市場滲透率從2020年的5%左右,迅速攀升至2021年1-8月的11%水平。
根據中汽協發布的最新汽車產銷數據,今年前8月,新能源汽車產銷分別達到181.3萬輛和179.9萬輛,同比增長均為1.9倍,其中,8月新能源汽車滲透率已提升至17.8%,新能源乘用車滲透率更是接近20%。
另據乘聯會發布的數據顯示,8月我國新能源乘用車零售銷量為24.9萬輛,同比增長167.5%,環比增長12.0%。1~8月我國新能源車累計零售147.9萬輛,同比增長202.1%。
面對快速發展的新能源車市,乘聯會再次調高對2021年國內新能源乘用車批發銷量預期至275萬輛。
這一串串數據充分表明,新能源汽車正以迅雷不及掩耳之勢,快速地融入普通百姓的生活,并在一步步地蠶食著傳統燃油車的市場空間。
02
頭部企業現狀
8月,以理想、小鵬、蔚來為首的造車新勢力銷量同比和環比總體表現優秀。其中,理想汽車的單月銷量達9433輛,距離“過萬”只有一步之遙。

來源:每經網
比亞迪
根據乘聯會公布的8月新能源汽車銷量排行榜數據,8月新能源汽車銷量前15名中,有三分之一的車型來自比亞迪。
根據比亞迪在港交所發布最新銷量數據顯示,比亞迪8月新車銷量為68,531輛,同比增長86.32%。其中,比亞迪8月PHEV車型銷量占比進一步提升至43.96%,較其今年1月PHEV銷量占比12.75%提升了31.21個百分點。
8月份比亞迪DM混動車型銷量30126輛,同比暴漲555.6%。EV純電車型銷量30382 輛,同比增長222.7%。
理想
理想汽車,8月份再次奪得新勢力銷量排名第一。根據理想汽車官方9月1日發布的信息,其8月份銷量達到9433輛,全部來自理想ONE,同比增長248%,環比2021年7月增長9.8%,突破了單月銷量紀錄。2021年1-8月,理想汽車累計銷量48176輛,成立以來累計交付量已達81773輛。
9月20日,理想汽車發布公告稱,由于馬來西亞COVID-19大流行的影響,公司毫米波雷達供應商專用芯片的生產受到嚴重阻礙,芯片供應的恢復速度將低于預期,公司預計2021年第三季度的汽車交付量約為24500輛(此前預測的汽車交付量在25000至26000輛之間)。理想汽車表示,公司將繼續監控市場狀況,盡量減少芯片短缺對生產的影響。
小鵬
小鵬汽車8月交付量為7214輛,環比下降10.3%,站穩新勢力亞軍的位置。其今年前8個月累計交付量為45992 輛。
小鵬汽車主力車型P7在8月份交付量達到6165輛,連續四個月創新高;而G3新車交付量為1049輛,比上個月少了937輛。
為滿足需求的持續增長,小鵬肇慶工廠二期擴建項目已經啟動,明年上半年,其設計產能將每年超過20萬輛。同時,其廣州工廠將于明年三季度正式量產,產能持續提升。
蔚來
9月1日,蔚來汽車表示,8月交付5880輛汽車,同比增48.3%,環比下降25.9%。由于供應鏈的限制,蔚來汽車謹慎地將第三季度的交付前景調整至2.25萬至2.35萬輛。
8月30日,蔚來打通全國首條青藏充電路線。東起西寧,西至拉薩,15座充換電站覆蓋超2400公里,平均每170公里一個補能點。
哪吒汽車
哪吒汽車8月的交付量為6613輛,同比增長超過4倍,在新勢力8月銷量排行榜上位列第三的位置。今年1-8月累計交付量為33728輛,同比增長367%。哪吒V是哪吒汽車絕對的主力,交付量為4610輛,在總交付量中占比超過2/3,達到69%。目前,其累計銷量已經突破3萬輛。哪吒U 8月交付量超過2000輛。
9月10日,哪吒汽車發布了哪吒V右舵版車型,定位于海外市場,綜合續航里程404KM。
03
資本市場正回歸理性
今年以來股價一路狂奔的新能源汽車產業鏈個股,正在回歸理性。以寧德時代為首的多個動力電池產業鏈個股8月股價出現下跌,市值最多蒸發上千億元。國軒高科、億緯鋰能等動力電池個股也未能逃脫下滑命運。而處于“賣方市場”的隔膜、磷酸鐵鋰正極材料等相關個股股價仍呈繼續走高態勢,磷酸鐵鋰正極材料龍頭的德方納米的股價漲幅已逼近60%。
值得關注的是,今年上半年,受新能源車市場需求拉動,寧德時代動力電池系統銷售收入為304.5億元,同比增長125.94%,占寧德時代總營收的七成。

來源:中車網
工信部部長肖亞慶近日曾表示:“現在新能源汽車企業數量太多,處于小而散的狀況。要充分發揮市場作用,鼓勵企業兼并重組做大做強,進一步提高產業集中度。” 整個新能源汽車行業即將開啟新一輪兼并重組。但是今年以來,仍不乏“新玩家”不斷闖入新能源賽道。比如,2021年1月宣布入局造車的百度,2021年3月底官宣造車的小米。
市場數據增長的背后,新能源汽車的技術研發也不甘落后。我國新能源汽車技術和產業鏈不斷迭代優化,動力電池單體能量密度已接近270瓦時/公斤、售價0.7元/瓦時以下,分別較2012年提高2倍以上、下降80%以上。
增強創新能力,增加創新成果,將成為推動新能源汽車產業進一步向前發展的一大突破口??萍计髽I加入的同時,也為汽車行業帶來了新技術、新想法,必將推進其進一步的發展。令人鼓舞的是,今年以來,創新成果集中出爐:在滿足一定條件的前提下,快充技術已能實現充電5分鐘續航增加200公里;鈉離子電池能量密度超過160瓦時/公斤(目前全球最高水平);多家企業推出不會熱擴散的電池包……
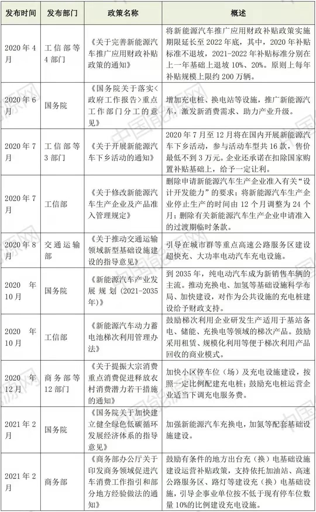
04
2020年以來新能源汽車政策匯總


制表:中國能源網
05
結 語
我國新能源汽車已連續六年產銷量全球第一,截至8月底,累計推廣已超700萬輛。
今年6月份,國內外多家機構已將我國今年新能源汽車銷量預期上調至超250萬輛。如今,這一數據被再次上調至超300萬輛。隨著“金九銀十”的開啟,全年新能源汽車高增速已成定局,新能源汽車滲透率亦將繼續提速,新能源汽車銷量不斷超預期,也就不足為奇了。
文章來源 | 中國能源網
文 | 李穎
【中國能源網獨家稿件聲明】 凡注明 “中國能源網”來源之作品(文字、圖片、圖表), 未經中國能源網授權,任何媒體和個人不得全部或者部分轉載
責任編輯: 李穎