來源:中國能源網 作者:封紅麗 (轉載請注明)
國家“十二五”規劃中明確要求“推進頁巖氣等非常規油氣資源開發利用”。自2009 年以來,我國開展了頁巖氣資源潛力評價及有利區帶優選,進行了兩輪頁巖氣勘查區塊招標,經國務院批準,將頁巖氣設置為獨立礦種,放開了頁巖氣勘查開采市場,發布了《關于加強頁巖氣勘查開采和監督管理有關工作的通知》,出臺了《頁巖氣資源/ 儲量計算與評價技術規范》,編制了《十二五頁巖氣發展規劃》,推出了《頁巖氣產業政策》,最近又明確“十三五”期間,中央財政將繼續實施頁巖氣財政補貼政策。同時,我國在鼓勵外商投資、引導產業發展、建設示范區、推進科技攻關、頁巖氣開發利用減免稅等方面做了大量卓有成效的工作,為頁巖氣勘查開發營造了良好的投資環境。
在我國政策的大力扶持下,我國頁巖氣的發展已經取得了階段性成果。目前,頁巖氣勘查開發技術及裝備基本實現國產化,水平井成本不斷下降,施工周期不斷縮短。水平井單井成本從1 億元下降到5000 萬元—7000 萬元,鉆井周期從150 天減少到70 天,最短的實現了46 天的鉆井周期。
隨著技術進步和優惠政策的不斷出臺,2014年上半年,中國頁巖氣產業發展取得突破性進展。目前的頁巖氣勘探突破主要在四川、鄂爾多斯盆地的長寧、威遠、昭通、涪陵、延長等地,獲得三級儲量近5000億立方米,已形成年產15億立方米產能。根據國土部資料顯示,截至2014 年7 月底,中石油、中石化、延長石油已累計生產頁巖氣6.8 億立方米。預計2015 年有望達到或超過65 億立方米的規劃目標。各中標企業也都在積極推進頁巖氣勘查開發工作。
下面分別從以下幾個方面詳細介紹各企業的進展情況。
(一)四大國有石油公司(中石化涪陵區塊、中石油、延長、中海油) ;
(二) 第一輪中標企業進展情況(中石化川南區塊、 河南煤層氣秀山區塊);
(三)第二輪中標企業進展情況(16家企業,19個區塊);
(一)四大國有石油公司(中石化涪陵區塊、中石油、延長、中海油)

中國石化先后在四川威遠新場上三疊統須家河組五段下亞段、四川盆地川西南坳陷金石極造下寒武九老洞組、重慶彭水、黔北丁山極造、重慶涪陵焦石壩龍馬溪等頁巖都有重大發現,其中焦石壩龍馬溪頁巖實現了規模化開采。涪陵280平方公里范圍內,預測儲量2400多億立方米。其中,在106平方公里范圍內,地質探明儲量1067.5億立方米,技術可采儲量266.88億,經濟可采儲量134.77億立方米。涪陵頁巖氣是典型的自生自儲型頁巖氣。
目前中石化取得重要進展的主要有兩個頁巖氣區塊,一個是重慶的涪陵區塊,另一個是第一輪中標的重慶南川區塊,如圖1所示。南川區塊的進展情況在下面第一輪中標企業中進行詳細闡述,現在主要對中石化的涪陵頁巖氣區塊展開詳細介紹。

涪陵國家級頁巖氣示范區位于重慶市涪陵區,西、北臨長江,南跨烏江,東至礦權邊界,屬于山地-丘陵地貌,地面海拔300~1000米。 中石化礁石壩頁巖氣集中了幾乎所有有利條件。頁巖氣厚度大,脆性高,孔隙度大,壓力系數高,2250-3000米埋深。游離氣占90%,吸附氣占10%。儲層好,且位于路邊江邊,交通便利,瀕臨長江,水資源豐富。
在中石化頁巖氣實現商業性開發之前,其為找頁巖氣曾花費20億元,打了15口空井,但并沒有找到氣。之后中石化一直堅持不懈,終于在國內頁巖氣勘探開發方面趕在了前列。近些年來在頁巖氣開發的一些進展,具體如下表所示。


開采成本
截至到2014年9月,開發試驗井組單井鉆采成本為8308萬(壓裂成本超過50%),年底將降為8252萬。成本還將繼續下降,一兩年內將降到7000萬完全可能。截至2014年年底,水平段1500米的水平井,綜合建井成本已經降至7000萬元以下。目前,江漢油田供居民用氣價格按照川氣東送平均居民用氣價格1.47元/立方米執行。
利用情況
涪陵頁巖氣田現有用戶共三家,重慶建峰化工、重慶燃氣集團、重慶四合燃氣。目前日銷售330萬方。 至2015年6月前,三家用戶總計銷量可達600萬方/天。后期連接川氣東送管線外銷。
發展目標

戰略
中石化施行“走出去”戰略,向埃克森美孚、BP、殼牌等國際公司學習,且花巨資收購了美國戴文能源公司5個區塊的頁巖氣資產。

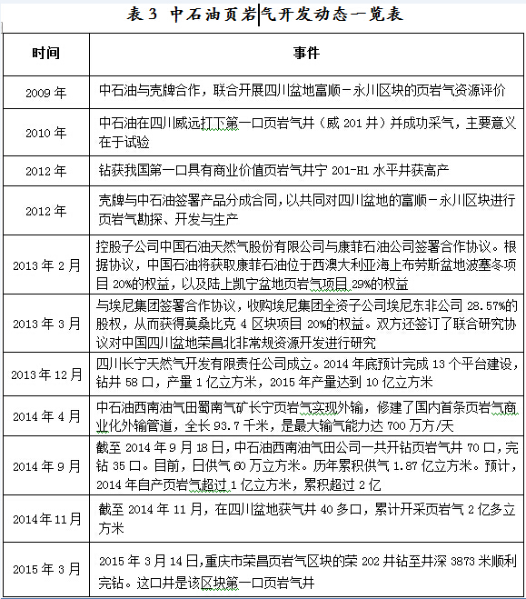
中石油主要從事頁巖氣勘探開發的是西南油氣田公司和浙江油田公司,其中中石油的長寧區塊由四川長寧天然氣開發有限責任公司負責,滇黔北昭通區塊由浙江油田公司負責。
長寧天然氣開發有限責任公司于2013年12月8日在成都掛牌成立,由中石油西南油氣田(55%)、四川省能投公司、宜賓市國資公司和北京國聯能源產業投資基金聯合組建。該公司2014年底預計完成13個平臺建設,鉆井58口,產量1億立方米,2015年產量達到10億立方米。
浙江油田公司計劃在2015年之前,在滇黔北昭通實施8個平臺33口井建設,開發面積335平方公里,預計2015年底形成5億立方米產能并穩產十年以上,“十三五”末期達到30億立方米產能。

開采成本
頁巖氣開采成本大概為5500萬左右/口 。
利用情況
目前,四川珙縣當地已經建有一條管道給上羅鎮供氣,并開始進入中石油四川管網。截至2014年12月18日,西南油氣田公司已累計有1.01億立方米頁巖氣,通過自貢輸氣作業區納安線進入川滇渝用戶管網。
發展目標
四川進展雖比重慶慢,但前景好。四川已經把頁巖氣為四川第一高端成長產業。 2014年3月,中石油啟動長寧~威遠示范區20億方產能建設工程。根據開發方案,實現2015年20億方產量,需新建23個平臺新鉆121口井,利用已有9口井,總計生產井130口。按照運行方案,2015年3月生產井達到30口,日產規模160萬方;6月生產井達到90口,日產規模510萬方;9月生產井達到138口,日產規模950萬方;11月187口建產井全部投產,日產規模1100萬方以上。2015年實現產量20億方。
浙江油田公司計劃在2015年之前,在滇黔北昭通實施8個平臺33口井建設,開發面積335平方公里,預計2015年底形成5億立方米產能并穩產10年以上,“十三五”末期達到30億立方米產能。

戰略
中石油施行“引進來”戰略,2009年開始與殼牌合作,在四川的長寧和威遠地區展開勘探與評價試驗,2012年取得突破性進展。
對外合作
截至2014年11月,中石油公司在四川盆地擁有頁巖氣礦權5.65萬平方千米,其中75%國內合作開發、10%國際合作開發、3%風險作業開發、12%自營開發。

1. 頁巖氣國外合作
中石油西南油氣田頁巖氣對外合作區塊有3個,面積7575km2。其中,聯合評價2個。
殼牌公司合作區(富順-永川區塊),2009年,與殼牌合作開展頁巖氣聯合評價,2013年3月PSC合同獲得國家商務部批復。2014年完成井3口,新投產井7口。最近在殼牌收購BG后,加上油價低迷,該項目始終進展緩慢。殼牌將退出或者縮減在四川的投資項目也是有可能的。
康菲公司合作區(內江-大足區塊),2013年,與康菲公司開展聯合評價,目前康菲公司已決定退出。
赫世公司合作區(榮昌北區塊),2014年,與赫世公司開展聯合評價,計劃2016年前完成。
2.頁巖氣國內合作
對內合作區塊有3個,面積合計42445平方公里。其中,已經合作的長寧公司、重慶公司,合作面積27897平方公里 ;正積極談判的四川頁巖氣公司,面積為14548平方公里。
在頁巖氣勘探開發方面,延長石油更加積極。2008年開始進行前期準備工作,成立了非常規油氣中心。累計實施探井和評價井51口,其中,直井44口,水平井4口,其余為叢式井。鄂爾多斯盆地頁巖氣普遍壓力系數低,產量低,吸附氣占70%,游離氣只有30%。在水平井和單井產量上已有很大提高,尤其單井產量進入上升通道。

延長石油頁巖氣開發優勢在于,儲層埋藏淺,大多在1000米左右,一部分甚至不到1000米,因此單井成本進入下行通道。由于缺乏管道系統支持,延長石油采取的類似“坑口發電”,把采出的天然氣直接用于發電。

利用情況
由于缺乏管道系統支持,延長石油采取的類似“坑口發電”,把采出的天然氣直接用于發電。3口井實施了頁巖氣發電利用,裝機總功率180KW。
發展目標
“十二五”末,建成產能5億立方米;“十三五”末,建成10億立方米頁巖氣產能。

中海油對頁巖氣的開發一直保持審慎態度,對于頁巖氣的開發并未取得大的實質性的進展。針對目前油價低迷的狀況,中海油對于頁巖氣的開發基本處于停滯狀態。

(二)第一輪中標企業進展情況(中石化川南區塊、 河南煤層氣秀山區塊)
2011年6月27日,國土資源部舉辦首次油氣探礦權公開招標,出讓的頁巖氣探礦權區塊共計4個,分別為渝黔南川、貴州綏陽、貴州鳳岡、渝黔湘秀山區塊,面積共約1.1萬平方公里。 其中,有6家企業參與。

(三) 第二輪招標企業(16家企業)
第二輪頁巖氣礦業權出讓中標單位,大都完成了二維地震勘探。部分企業完成預探井鉆探,多數企業處于探井井位論證階段或預探井開鉆階段;還有部分企業處于觀望階段。截至2015年2月,除一二輪招標區塊之外,在湖南慈利縣、山東東營、內蒙古自治區鄂爾多斯市的頁巖氣勘探都取得了重要突破。
目前,頁巖氣第二輪招標中19塊區塊的中標企業大部分企業正在制定勘探實施方案,并沒有進入實際性的勘探階段。具體進展情況見下表。





(資料來源:主要來自中國能源網研究中心整理,部分來自《關于實現中國頁巖氣目標建議》報告。)
頁巖氣區塊中標企業開發進展不快的原因在于: (1)區塊資源稟賦相對較差; (2)中標非油氣企業普遍缺乏油氣勘探經驗;(3)對外技術合作政策不完善;(4)勘探開發成本過高,資金短缺。
而美國需要連續接替打上百口甚至上千口的頁巖氣井才能實現規模化量產,投入高達數億元。能否在頁巖氣產業初期獲得來自社會和金融機構的大量資本的支持,這成為中國頁巖氣能否持續發展的關鍵。
此外,不僅頁巖氣開發企業有了一定的進展,在頁巖氣利用、政策、技術等方面也都取得了可喜的成果。
在頁巖氣利用方面,2015年4月全國首家頁巖氣發電項目正式運行。四川省筠連縣頁巖氣開采井口分布廣、井口多、有的氣井產量低屬于“貧氣井”,加上位置偏遠架設運輸管線難度大,非常不利于頁巖氣的商業開發。為了就地利用好資源,筠連縣啟動頁巖氣發電項目。與此同時,國內首條大口徑高壓力頁巖氣外輸管道(涪陵至石柱王場) 近日全線貫通。涪陵頁巖氣將通過這條管道輸往我國東部省份,這將緩解浙江、江蘇、湖北等地的燃氣供需矛盾,改善區域性能源結構,并實現頁巖氣開發效益的最大化,為國內頁巖氣資源商用起到示范作用。
在政策方面,近期財政部、國家能源局聯合印發《關于頁巖氣開發利用財政補貼政策的通知》(以下簡稱《通知》),明確“十三五”期間,中央財政將繼續實施頁巖氣財政補貼政策。《通知》提出其中,2016~2018年頁巖氣補貼標準為0.3元/立方米,2019~2020年為0.2元/立方米。這一政策的推出在一定程度上鼓勵了頁巖氣開采企業的積極性,尤其是補貼的隨著年限的遞減又促使企業加快頁巖氣的開發以獲得更多的財政補貼,賺取更多的利潤。
然而,在當前油價下跌還未恢復到之前的100多美元/桶的時代,經濟形勢下行的大背景下,加上頁巖氣投資風險大、成本高、投資回收期長等因素,對于頁巖氣開采企業而言仍然面臨著重重考驗,在困難阻力和政策驅動的矛盾中,頁巖氣開發企業需要足夠的勇氣去取得更大的突破。頁巖氣開采仍然任重道遠,需要更多的市場競爭推動這個產業的發展,讓我們拭目以待。
責任編輯: 中國能源網